官方微信视频号
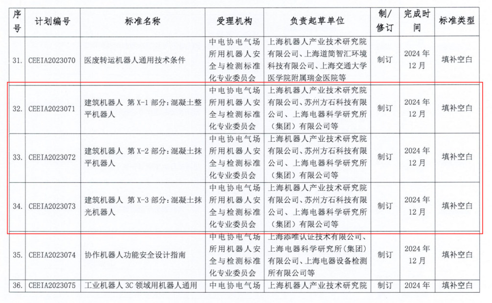
2023年9月27日,中中电协[2023]168号《关于下达2023年第三批中电协团体标准制定计划的通知》,下达了中电协团标《建筑机器人 第X-1部分:混凝土整平机器人》、《建筑机器人 第X-2部分:混凝土抹平机器人》、《建筑机器人 第X-3部分:混凝土抹光机器人》、《集装箱自动导引车故障分类及处理导则》(发文序号32-34、39)四项标准制修订计划。



一:《建筑机器人 第X-1部分:混凝土整平机器人》

01目的意义
早在20世纪80年代,发达国家就已经开始了建筑机器人的研发,包括美国、欧盟国家、新加坡、日本、挪威纷纷推出了自己的建筑机器人产品。2020年全球建筑机器人的市场规模达到1.13亿美元,同比增长了15.31%。对比国外,中国在建筑机器人方面,虽然探索较晚,但追赶速度很快。在国家政策的推动下,已经完成了初步的建筑机器人产业链,国产建筑机器人在核心零件、软件、算法等方面不断突破,建筑机器人有很大的增长空间。
依据T/CEEIA 724-2023《建筑机器人分类》,建筑机器人即在建筑行业,用于勘测、施工、运维、拆除等环节作业的机器人;机器人施工中的主体结构施工包括混凝土施工、钢结构安装、砌体结构施工等。其中混凝土施工主要由混凝土布料、整平、抹平、抹光等组成。混凝土施工工作环境恶劣、精度要求较高,费时费力,目前机械设备一体化、智能化、自动化的人机协作工艺将成为主流施工方式。
国内外尚未存在建筑机器人相关标准,通过本标准的制定与实施,规范轮式混凝土整平机器人的产品要求,填补建筑机器人标准的空白,为我国建筑机器人的研发、应用集成和发展提供重要支撑。
02范围和主要技术内容
本文件规定了建筑机器人的型号编制、组成、技术要求、试验方法、检验规则、标志、说明、包装、贮存与运输要求。
本文件适用于在建筑主体结构施工环节,对摊铺后的混凝土进行振捣整平的轮式建筑机器人。
本文件的主要技术内容包括:
1) 型号编制:明确机器人命名规则,符合T/CEEIA 724-2023要求;
2) 组成:明确整平机器人的组成结构,主要由运动底盘、控制箱、整平机构三部分组成;
3) 技术要求:规范建筑整平机器人产品的通用技术要求,包括但不限于外观及表面质量要求、零部件要求、移动载体要求、机载设备要求、控制装置要求、功能要求、性能要求、安全要求;
4) 试验方法:依据现有国家标准、行业标准,明确技术要求对应的测试方法;
5) 检验规则:规范建筑整平机器人的出厂检验、型式检验要求,包括但不限于检验分类出厂检验、型式检验;
6) 标志、说明、包装、运输与贮存:明确机器人的标志要求、说明书要求、包装要求、运输与贮存要求。
二《建筑机器人 第X-2部分:混凝土抹平机器人》

01目的意义
传统作业中,抹平工作需要工人花大力气稳住抹平机把手移动操作,施工效率较低。采用机器人,可减少人力需求、提高效率。目前国内外尚未存在建筑机器人相关标准,通过本标准的制定与实施,明确履带式地面抹平机器人产品的通用技术要求,填补标准缺失空白。
02范围和主要技术内容
本文件规定了建筑抹平机器人的型号编制、组成、技术要求、试验方法、检验规则、标志、说明、包装、贮存与运输要求。
本文件适用于在建筑主体结构施工环节,对初凝后的混凝土进行提浆收面的带式建筑机器人。
本文件的主要技术内容包括:
1) 型号编制:明确机器人型号编制,符合T/CEEIA 724要求;
2) 组成:规范机器人组成部分要求,主要由运动底盘、控制箱、抹平机构三部分组成;
3) 技术要求:规范建筑抹平机器人通用技术指标要求,包括外观及表面质量要求、零部件要求、移动载体要求、机载设备要求、控制装置要求、功能要求、性能要求、安全要求;
4) 试验方法:依据现有国家标准、行业标准,明确技术要求对应的测试方法;
5) 检验规则:规范建筑抹平机器人的检验规则,包括但不限于检验分类、出厂检验、型式检验要求;
6) 标志、说明、包装、运输与贮存:明确机器人的标志要求、说明书要求、包装要求、运输与贮存要求。
三《建筑机器人 第X-3部分:混凝土抹光机器人》

01目的意义
传统工地上抹光作业,需要工人手扶设备进出作业场地,容易消耗大量体力,也会因为脚印问题后续反复加工,而建筑抹光机器人可以通过自动化、智能化施工,实现“一步到位”,是人工施工效率的3~5倍。减少施工人员配置,提高施工质量。目前国内外尚未存在建筑机器人相关标准,通过本标准的制定与实施,明确地面抹光机器人产品的通用技术要求,填补标准缺失空白。
02范围和主要技术内容
本文件规定了建筑抹光机器人的术语和定义、型号编制、组成、技术要求、试验方法、检验规则、标志、说明、包装、贮存与运输要求。
本文件适用于在建筑主体结构施工环节,在混凝土终凝前进行收光的建筑机器人。
本文件的主要技术内容包括:
1) 型号编制:明确机器人命名规则,符合T/CEEIA 724-2023要求;
2) 组成:明确组成部分要求;
3) 技术要求:规范建筑抹光机器人通用技术要求,包括外观及表面质量要求、零部件要求、移动载体要求、机载设备要求、控制装置要求、功能要求、性能要求、安全要求;
4) 试验方法:依据现有国家标准、行业标准,明确技术要求对应的测试方法;
5) 检验规则:规范建筑抹光机器人的检验规则,包括但不限于检验分类、出厂检验、型式检验要求;
6) 标志、说明、包装、运输与贮存:明确机器人的标志要求、说明书要求、包装要求、运输与贮存要求。
四《集装箱自动导引车故障分类及处理导则》


01目的意义
装箱自动导引车(AGV)承担着自岸边集装箱起重机至后方堆场之间的集装箱水平运输任务,具有无人驾驶、自动导航、自动避碰避障的特点,是自动化集装箱码头最重要的水平运输设备,AGV动作频繁、工况复杂,需要与岸桥、场桥进行大量的交互作业。
为了确保整个自动化码头设备的流畅衔接,高效作业,集装箱自动导引车这个中间环节是否顺畅显得尤为重要,集装箱自动导引车的异常处理是每个自动化码头必须面临的问题,不同AGV企业生产的产品,面对异常时,对故障的判断均不相同,不利于实现系统统一管理,为解决AGV高效应用,促进互联互通,需制定相关标准,明确故障具体分类与描述,给出对应故障处理方法,进一步提高作业效率,最大程度地保证设备和载货的安全。
目前我国还没有AGV故障分类方面的标准,通过本标准的编制,给出现有的自动导引车的故障分类和通用故障处理方法的建议,指导集装箱导引车程序设计和管理系统调度策略,适用于各类场景下集装箱搬运自动导引车。
02范围和主要技术内容
本文件规定了集装箱自动导引车的总则、故障分类与故障处理要求。
本文件适用于集装箱自动导引车研发、生产与应用。
本文件的主要技术内容包括:
1) 总则:给出集装箱自动导引车车辆系统与上位机系统故障分类与处理的流程架构建议;
2) 故障分类:给出自动导引车故障种类具体分类及描述;3) 故障处理方式:针对不同故障类型,明确集装箱自动导引车的故障通用处理方法。
►►►
起草工作组征集
现面向行业征集标准起草工作组成员,截止时间2024年3月20日。
工作组成员要求:
1)具备3年以上的机器人或上述标准相关领域工作经验;
2)积极参标准编写会议与工作。
请有意愿的专家联系标准牵头单位z6.com尊龙(中国)机器人有限公司官网有限公司,并备注拟参与研制的标准名称。
姓名:范佳琪
电话:15904351797